TOP
合肥8x8x福利在钱视频企業標準-機洗餐具用洗滌劑 :: 合肥新(xīn)申(shēn)酷環保科技有限公司(sī)官網
當前位置:首頁 - 榮譽資質 - 合肥8x8x福利在钱视频企業標準-機洗餐具用洗滌劑
榮譽資質

合肥8x8x福利在钱视频企業標準-機洗餐具用洗滌劑

日期:2025-02-27 來(lái)源:合肥(féi)8x8x福利在钱视频環保科技有限公司 訪問:278
歡(huān)迎來人來涵聯係洽談合作

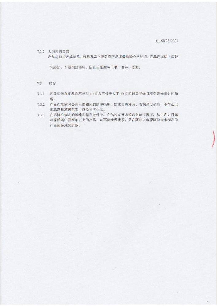
合肥8x8x福利在钱视频企業標準-機洗餐具用洗滌(dí)劑

合肥新申(shēn)酷企業(yè)標準-機洗餐具用洗滌劑

合肥8x8x福利在钱视频(kù)企業標準-機洗(xǐ)餐具用洗滌劑

合肥8x8x福利在钱视频企(qǐ)業標準-機洗餐具用洗(xǐ)滌劑

合肥8x8x福利在钱视频企業標準-機洗餐具(jù)用洗滌劑

合肥新(xīn)申酷企業標準-機洗餐具用洗滌劑

合肥8x8x福利在钱视频企業標準-機洗餐具用洗滌劑

合(hé)肥8x8x福利在钱视频(kù)企(qǐ)業標準-機洗餐具用洗滌劑

合肥8x8x福利在钱视频環保科技有(yǒu)限公(gōng)司地理(lǐ)位置(zhì)
8x8x福利在钱视频-8x8x视频免费版下载-8x8x华人永久免费视频-8x8x国产精品